در مقالهی پیشین، روشهای مختلف اندازهگیری جریان الکتریکی در سیستمهای اینترنت اشیاء (IoT) مورد بررسی قرار گرفت و دیدیم که انتخاب روش مناسب چگونه میتواند بر دقت، ایمنی و پایداری یک سیستم هوشمند تأثیر بگذارد. در ادامهی همین مسیر، در این مقاله تمرکز اصلی بر روشهای اندازهگیری ولتاژ AC و DC قرار داده شده است؛ کمیتی که در کنار جریان، پایهی تمام تحلیلهای الکتریکی و محاسبات توان را تشکیل میدهد.
ازآنجاییکه اغلب میکروکنترلرها و پردازندههای مورداستفاده در سیستمهای IoT به مبدلهای آنالوگ به دیجیتال (ADC) مجهز هستند، اندازهگیری ولتاژ در نگاه اول ساده به نظر میرسد. در بسیاری از کاربردها تنها کافی است ولتاژ موردنظر به محدودهی قابلخواندن ADC مقیاس شود و سپس پردازش دیجیتال لازم بر روی آن انجام گیرد. بااینحال، در عمل چالشهایی نظیر ولتاژهای بالا، نویز محیط، نیاز به ایزولاسیون الکتریکی، سیگنالهای AC دوقطبی و دقت اندازهگیری باعث میشوند که انتخاب روش مناسب به یک تصمیم مهندسی مهم تبدیل شود.
در این مقاله تلاش شده است تا رایجترین و کاربردیترین روشهای اندازهگیری ولتاژ، از سادهترین راهکارها مانند تقسیم مقاومتـی تا روشهای پیشرفتهتر مانند ترانس ولتاژ (PT)، اپتوکوپلرهای خطی، تقویتکنندههای ایزوله و مبدلهای ولتاژ به فرکانس (V/F Converter) معرفی و بررسی شوند. هدف اصلی این است که خواننده علاوه بر درک تئوری هر روش، بتواند مناسبترین گزینه را باتوجهبه سطح ولتاژ، نیاز به ایزولاسیون، دقت موردانتظار و شرایط محیطی انتخاب کند.
تقریباً سادهترین و پرکاربردترین روش برای اندازهگیری جریان همین روش میباشد.
به این صورت که با یک تقسیم مقاومتی در محل مناسب و سپس با استفاده از فرمول تقسیم ولتاژ میتوان ولتاژ نقطه موردنظر را اندازهگیری کرد.

مدار مقسم بالا امکان این مورد رو فراهم میکنه که شما یک ولتاژ بالا را توسط فرمول زیر محاسبه کنید:

اگر قصد دارید ولتاژ را بهصورت نیمموج اندازهگیری کنید، مدار ارائهشده به همراه مقادیر پیشنهادی آن میتواند تا حد زیادی پاسخگوی نیاز شما باشد. دلیل این موضوع معمولاً هنگام شروع نمونهبرداری از ADC و تحلیل دادههای خواندهشده بهصورت عملی کاملاً مشخص میشود.
اما درصورتیکه هدف، خواندن کامل شکل موج سینوسی و انجام محاسبات دقیقتری مانند RMS یا آنالیز توان باشد، بهتر است این مدار ساده بهتدریج تکمیل شود. بهعنوانمثال، پس از مرحلهی مقسم ولتاژ، استفاده از یک بافر ولتاژ توصیه میشود تا از کشیدن جریان توسط مدار نمونهبرداری ADC جلوگیری شده و شکل موج بدون اعوجاج به ورودی مبدل آنالوگ به دیجیتال منتقل شود.

همونطور که گفته شد در مدار بالا برای حداقل جریانکشی از مدار نمونهبرداری از یک بافر استفاده شده همچنین مدار بخش نهایی از دو مقاومت استفاده شده که مقدار 1.65 ولت آفست به سیگنال اضافه کند. این مقدار دلیل این استفاده شده امکان این رو داشته باشیم که ولتاژهای AC رو هم اندازهگیری کنیم.
ترانس ولتاژ یا PT (Potential Transformer) یکی از تجهیزات اندازهگیری در سیستمهای قدرت است که برای نمونهبرداری ایمن و دقیق از ولتاژهای بالا به کار میرود. وظیفه اصلی PT تبدیل ولتاژهای بالا (مانند ولتاژ شبکه یا باسهای قدرت) به یک ولتاژ استاندارد، پایین و متناسب است که قابلاستفاده برای تجهیزات اندازهگیری، کنترلی و حفاظتی باشد.
PTها عمدتاً در مدارهایی استفاده میشوند که نیاز به اندازهگیری دقیق ولتاژ همراه با ایزولاسیون الکتریکی وجود دارد. مهمترین کاربردهای آن شامل موارد زیر است:
از نظر ساختاری، PT بسیار شبیه ترانسفورماتورهای معمولی است؛ اما با ویژگیهای خاص طراحی میشود:
با وجود شباهت ظاهری به ترانس معمولی، PT بهگونهای ساخته میشود که نسبت تبدیل آن تحت بار اندازهگیری ثابت باقی بماند.
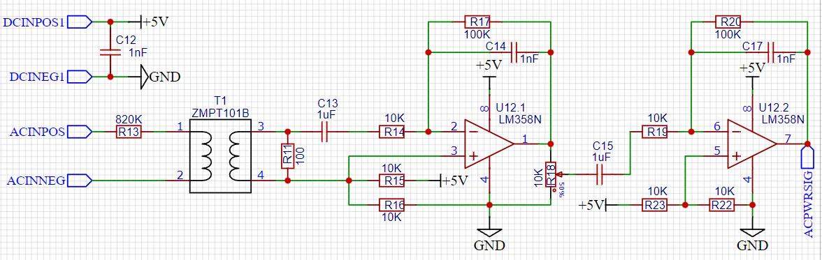
برای مثال سنسور ZMPT101B یک نمونه ترانس PT میباشد که در زیر شماتیک یک نمونه مدار راهانداز رو مشاهده میکنید:

رابطه بین ولتاژ ورودی و خروجی طبق دیتاشیت بهصورت زیر میباشد:

که البته در مدار طراحی شده پس عبور ولتاژ از ترانس در 2 طبقه عملیات تقویت انجام میگیره که دامنه ی ولتاژ به مقدار مطلوب برای خوانش ADC برساند .
همونطور که در قسمت اندازهگیری جریان اشاره شد، اپتوکوپلر خطی سیگنالهای آنالوگ را با ایزولاسیون کامل بین دو مدار منتقل میکند. ورودی به نور (توسط LED مادونقرمز) و سپس دوباره به سیگنال الکتریکی (توسط فوتو دیود) تبدیل میشود.
خروجی آن پیوسته و متناسب با ورودی است، نه صرفاً خاموش و روشن. برای این کار از مکانیزم فیدبک نوری استفاده میشود تا فوتو دیود دائماً در حالت فعال باقی بمانند.

فوتو دیود فیدبک در حلقه یک آپامپ، جریان LED را تنظیم میکند تا شدت نور پایدار بماند و خطیبودن حفظ شود. فوتو دیود خروجی همان نور را دریافت و به سیگنال ایزوله شده تبدیل میکند.
ایزولاسیون بالا، انتقال سیگنال آنالوگ، قیمت مناسب.
نیاز به مدار جانبی، دقت و پهنای باند محدود (۲۰–۲۰۰ کیلوهرتز)، حساس به دما.

تقویتکنندههای ایزوله را میتوان در سادهترین تعریف، همان تقویتکنندههای عملیاتی دانست که میان بخش ورودی و خروجی آنها یک مانع ایزولاسیون الکتریکی قرار گرفته است. این ICها مانند یک آپامپ معمولی عمل میکنند؛ یعنی سیگنال ورودی را تقویت یا با نسبت مشخصی منتقل میکنند، اما تفاوت مهم آنها این است که ورودی، خروجی و تغذیهی دو سمت کاملاً از هم جدا هستند و هیچ اتصال مستقیم الکتریکی بینشان وجود ندارد. این ایزولاسیون با استفاده از ساختارهای خازنی، مغناطیسی یا اپتیکی داخل تراشه ایجاد میشود و باعث میشود که سیگنال بتواند بدون عبور جریان، از سد ایزولاسیون عبور کند.
در عمل، تقویتکننده ایزوله ترکیبی از یک آپامپ دقیق، یک مدولاتور داخلی و یک بخش ایزولهکننده است. سیگنال ورودی ابتدا به یک سیگنال مناسب برای انتقال (معمولاً بهصورت پالسی یا دیجیتال شده با روش سیگما–دلتا) تبدیل میشود. این سیگنال از طریق خازن یا ترانسفورماتور بسیار کوچک داخلی عبور میکند و در سمت دیگر دوباره به ولتاژ آنالوگ بازسازی میشود. نتیجه چیزی شبیه یک آپامپ معمولی است، با این تفاوت که ورودی و خروجی آن میتوانند حتی چند کیلوولت اختلافپتانسیل داشته باشند بدون اینکه آسیبی به سیستم برسد.
به همین دلیل این تقویتکنندهها برای اندازهگیری ولتاژ و جریان در بخش قدرت، فیدبک ایزوله منابع تغذیه و سنسورهای فشار/جریان در محیطهای نویزی بسیار مناسب هستند. از نظر کاربر، این قطعات مثل یک «آپامپ آماده و دقیق» رفتار میکنند، اما در داخل خود یک سیستم کامل انتقال ایزوله دارند.
یکی از نمونههای این تقویتکننده AMC1200 میباشد.

مبدل ولتاژ به فرکانس، مداری است که مقدار یک ولتاژ آنالوگ را به یک سیگنال پالسی یا مربعی تبدیل میکند که فرکانس آن متناسب با ولتاژ ورودی است. به بیان ساده، بهجای انتقال یا اندازهگیری ولتاژ بهصورت دامنه، اطلاعات در قالب «سرعت تکرار پالسها» منتقل میشود.
در داخل یک V/F Converter معمولاً یک انتگرالگیر (Integrator)، یک مقایسهکننده (Comparator) و یک نوسانساز کنترلی وجود دارد. ولتاژ ورودی وارد انتگرالگیر میشود و با رسیدن خروجی آن به یک حد آستانه، مقایسهکننده یک پالس تولید میکند. این پالس باعث ریستشدن انتگرالگیر شده و چرخه دوباره تکرار میشود. هرچه ولتاژ ورودی بزرگتر باشد، نرخ شارژ سریعتر شده و پالسها با فرکانس بالاتری تولید میشوند.
از جمله ویژگیهای کلیدی این روش میتوان از موارد زیر نام برد:
البته این روش مشکلاتی رو هم دارد که میتوان به موارد زیر اشاره کرد:
اما باید در نظر داشته باشیم که هر روش یک طیف از کاربردها را میتواند پوشش دهد، برای مثال روش V/F برای کاربردهای زیر مناسب میباشد:
بهطورکلی نمونه تراشههای زیادی برای استفاده این روش طراحی و تولید شده ولی برای نمونه میتوان از 3 موردی که در زیر گفته شده استفاده کرد :
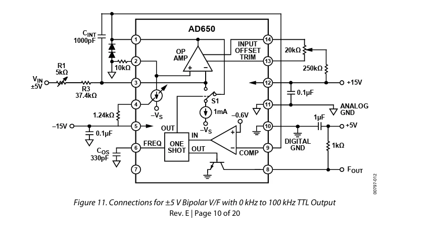
شماتیک زیر یک نمونه مبدل ولتاژ به فرکانس را نمایش میدهد که از دیتاشیت AD650 استخراج شده است:

این مدار برای تبدیل ولتاژ ورودی در رنج به فرکانس خروجی 0kHz تا 100kHz طراحی شده است:
تقسیمکنندههای مقاومتی 5K و 37.4K به همراه مقاومتهای داخلی IC، جریان متناسب با ولتاژ ورودی VIN را به انتگرالگیر داخلی IC (پین ۳) میرسانند.
دو خازن نقش حیاتی در تعیین رنج و پایداری فرکانس دارند:
به دلیل خطا قطعات امکان خطا نیز در این تراشه هست، به همین منظور نیاز هست با قطعات زیر امکان کالیبراسیون فرکانس خروجی را نیز داشته باشیم:
اندازهگیری کمیتهای الکتریکی در سیستمهای اینترنت اشیاء، چه جریان و چه ولتاژ، بخش حیاتی طراحی و پایش هوشمند را تشکیل میدهد. در این مجموعه دیدیم که هر روش اندازهگیری دارای توازن خاصی بین دقت، هزینه، سهولت پیادهسازی و سطح ایمنی است.
انتخاب روش مناسب باید بر اساس نوع کمیت (AC/DC)، نیاز به دقت، ایزولاسیون، رنج ولتاژ/جریان، شرایط محیطی و بودجه پروژه انجام شود.
|
محدودیت اصلی |
مزیت اصلی |
کاربرد شاخص |
نوع سیگنال |
ایزولاسیون |
روش |
|
بدون ایزولاسیون، نویزپذیر |
سادگی و هزینه کم |
IoT ساده |
DC / AC |
خیر |
تقسیم مقاومتی |
|
فقط AC، ابعاد بزرگتر |
ایمنی و دقت بالا |
شبکه قدرت و صنعتی |
AC |
بله |
ترانس ولتاژ (PT) |
|
پهنای باند و دقت محدود |
ایزولاسیون بالا |
ایزولاسیون آنالوگ |
AC / DC |
بله |
اپتوکوپلر خطی |
|
قیمت و پیچیدگی بیشتر |
دقت و پایداری بالا |
اندازهگیری دقیق صنعتی |
AC / DC |
بله |
تقویتکننده ایزوله |
|
پاسخ زمانی محدود |
مقاوم به نویز |
محیط نویزی، انتقال دور |
AC / DC |
(غیرمستقیم) |
مبدل ولتاژ به فرکانس (V/F) |
در این مرحله، با روشهای مختلف اندازهگیری جریان و ولتاژ در سیستمهای IoT آشنا شدیم و دیدیم که چگونه میتوان با انتخاب مدار مناسب، سیگنالهای الکتریکی را بهصورت ایمن و قابل نمونهبرداری در اختیار میکروکنترلر قرار داد. ترکیب این اندازهگیریها، امکان مشاهدهی رفتار الکتریکی یک سیستم را در سطح ولتاژ و جریان فراهم میکند، اما بهتنهایی برای تحلیل عملکرد سیستم کافی نیست.
گام بعدی، پردازش دادههای اندازهگیریشده و تبدیل آنها به کمیتهای معنادار مهندسی است؛ کمیتهایی که مستقیماً وضعیت مصرفکننده و کیفیت توان شبکه را توصیف میکنند. در ادامه، به مباحثی مانند محاسبهی مقادیر RMS و Peak، تفکیک توان اکتیو، راکتیو و ظاهری و محاسبه و پایش ضریب توان (Power Factor) پرداخته میشود.
این مفاهیم، هستهی اصلی تحلیل کیفیت توان را تشکیل میدهند و بدون آنها، مقادیر بهدستآمده از ADC تنها مجموعهای از نمونههای عددی خواهند بود که قابلیت ارزیابی دقیق عملکرد الکتریکی را ندارند. با استفادهی صحیح از این پارامترها میتوان مصرف انرژی را تحلیل کرد، ناهنجاریها را شناسایی نمود و عملکرد بارها را بهینهسازی کرد.
هدف نهایی این مجموعه، دستیابی به یک سیستم اندازهگیری دقیق، پایدار و ایمن است که بتواند در طیف گستردهای از کاربردها، از سامانههای صنعتی با شرایط سخت تا پروژههای IoT خانگی و شهری، دادههایی قابلاعتماد برای پایش، تحلیل و تصمیمگیری فراهم کند.
وبسایت: http://www.arvidtek.com
www.arvidtek.com | گروه مهندسی آرویدتک | فعال حوزه الکترونیک و مخابرات | فروشگاه تخصصی قطعات الکترونیک
سیسوگ با افتخار فضایی برای اشتراک گذاری دانش شماست. برای ما مقاله بنویسید.